Coilguni põhimõttel töötav mängukahur
Tooteloome ja leiundus aine raames tuli ehitada vabal valikul mingisugune seadeldis. Mul oli varnast võtta üks mõte, mida oleksin plaaninud ehitada ka väljaspool seda õppeainet.
Väiksena, palju aastaid tagasi sai keskkonnas Neopets mängitud igasuguseid mänge. Üheks kaasahaaravamaks oli Castle battles. Selles mängus oli kaks mängiat, kellel mõlemal oli klotsidest valmistatud loss. Ülesandeks oli kordamööda kahurist tulistada, kuni kuul tabas vastase lossis aardekirstu. Mäng on kättesaadaval http://www.muchgames.com/games/castle-battles-2
Pildid mängust:
Sellest mängust inspireeritult tahtsin ka ise midagi sarnast luua. Antud juhul siis midagi kahuri sarnast, Coilgun-i näol. Eesmärgiks on tulistada 4,5 mm suruõhurelva kuule. “Kahuritoru” saab suunata kahe hobiservoga üles-all ja paremale-vasakule. Järgnevalt on natuke kirjeldatud seadme ehitust.
Laadimine:
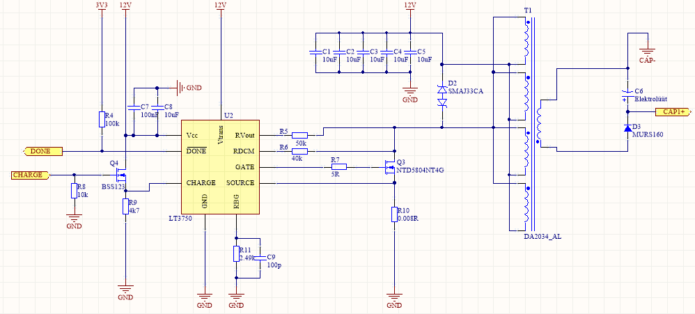
Selle seadme üks tähtsamaid osasid on laadimisahel, mis koosneb flyback converterist. Kondensaatorile soovitud pinge saamise eest vastutab kivi LT3750. Praegusel juhul laetakse konensaator pingele 250 V. Allpool skeem laadimisahelast:
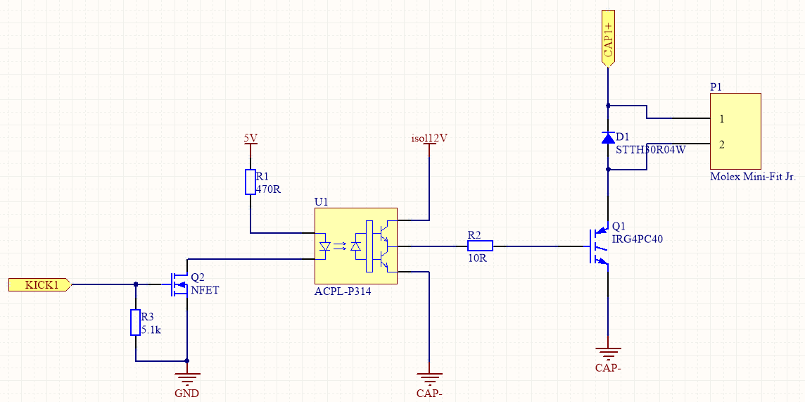
Tulistamise ahel:
Kuna tahtsin hoida kõrgepinge poole lahus ülejäänud ahelast, siis toimub tulistamist lubava transistori lülitamine läbi optosidesti.
Juhtimine:
Alguses mõtlesin mikrokontrollerina kasutada odavat STM32F030K6T6’te. Natuke aega hiljem tuli meelde, et mul vedeleb kusagil üks väike WIFI toega arendusplaat Spark Core (https://www.spark.io). Mõtlesin, et kui kunagi aega leian siis võibolla läbi selle saaks kerge vaevaga teha see Coilgun mobiiliga juhitavaks. Seega jätsin võimaluse kahe erineva mikrokontrolleri kasutamiseks. Skeemil nähtavad nupud on üles, alla, vasakule ja paremale pööramiseks ning laadimiseks ning tulistamiseks. Siin on veel nähtavad 2 servo ühendust, optokatkesti ühendus, ning 2 LEDi ahelat.
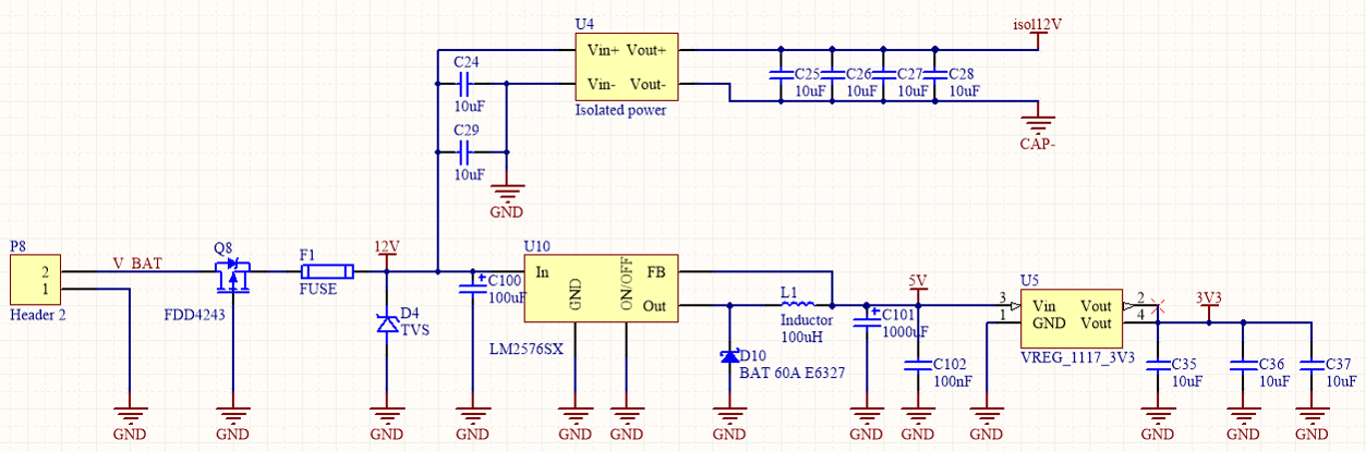
Toide:
Kogu süsteem saab toite 610 mAh 3-elemendisest LiPo akust. 5V pinget luuakse buck converter-iga LM2576 baasil. 3,3 V saadakse pingeregulaatoriga. Kõrgema pingega ahel on isoleeritud ülejäänud süsteemist ning saab tulistamise juhtimiseks vajaliku 12 V isoleeritud toitemooduliga IK1212SA.
Kõik need skeemid on kantud 5×10 cm kahekihilisele trükkplaadile. 3D pildid trükkplaadist koos komponentidega:
Trükkplaadid tellisin IteadStudiost (http://imall.iteadstudio.com/open-pcb.html). Kui lõpuks plaadid kätte sain ning kokku jootsin, selgus et plaadid on vigased. Nimelt oli tootja ära lühistanud 5V ja GND. Oleks võinud lühiseid testida enne plaadi kokku jootmist, aga vigadest õpitaksegi. Sama viga oli kõigil kümnel saabunud plaadil. Terava noaga õnnestus vigane ühendus eemaldada.
Samuti oli tootja silkscreen-i valesti teinud. Osad elemendid olid trükitud mõlemale trükkplaadi poolele.
Kui lõpuks elektroonika tööle sain, oli vajada kerida ka pool. Kuna plaan ei olnud ehitada mingit ohtlikku relva, vaid pigem midagi mänguasja-laadset, siis ei vaevunud ma tegema keerulisi arvutusi, milline pool oleks optimaalne, vaid kerisin selle üsna suvaliselt. Pooli pikkus on umbes 2 cm ning kerisin umbes 9-10 kihti traadiga, mille läbimõõt on ligikaudu 0,36 mm. Püüdsin lihtsalt kerida nii pikalt, et pooli takistus oleks selline, et vool ei läheks liiga suureks. Pooli takistuseks jäi umbes 3 Ohmi.
Lisaks trükkplaadile ja poolile, on kasutusel veel hulk komponente. Allpool pildil on näha, et trükkplaadi peale ma kondensaatorit ei pannudki, vaid lisasin hoopis 2 suuremat eraldiseisvat konendsaatorit (2*470 uF). Lisaks on veel näha lüliti, mille abil seade sisse ja välja lülitatakse. Väljalülitatud olekus laetakse konensaatorid läbi 1 kOhm takisti tühjaks.
Kokkuvõttes võib ütelda, et projekt õnnestus. Maapinna suhtes 10 kraadi alt suudab see tulistada umbes 6 meetri kaugusele, suurema nurga all oluliselt kaugemale. Ma arvan, et maksimaalne kaugus jääb 20 meetri kanti. Kuna tegemist ei ole relvaga, vaid pigem mänguasjaga, siis antud tulemustega võib igati rahule jääda.









