Sissejuhatus
Mikrofonivõimendi väljast.

Mikrofonivõimendi väljast.

Kui ausalt üles tunnistada, siis üheks minu hobiks on muusika tegemine. 

Aegade jooksul olen kasutanud vokaali salvestamiseks erinevaid ja lausa tobedaid meetodeid. Ehitanud nii mõnegi mikrofonivõimendi. Müstilisel põhjusel aga lakkas eelmine transistoritel võimendi, mis polnud üldse halb, töötamast.  Aga kuna loodus tühja kohta ei salli, siis ei tohi laulud loomata jääda.

Ja nii ma istusin laua taha, pea mõtteid täis ja tegin võimendi ära. Nagu minu puhul kombeks, ma kõigepealt ehitan ja siis mõtlen skeemi välja. Ehk skeem arenes jooksvalt töö käigus. Ehk- kui kellelgi on järgitegemis soovi, siis konsulteerigu minuga.

Tegingi siis võimendi, mis on ette nähtud dünaamilisele sümmeetrilisele mikrofonile ja väljundpinge oleks  vähemalt 1 V.  Kuna salvestan põhiliselt arvutiga, siis on oluline jälgida ka signaalinivood ja eriti lubatud piiri ületamist (signaal lõigatakse AD muunduriga lapikuks). Sellepärast sai lisatud osutiindikaator ja tippnivoo indikaator. Võimendi omamüra tase tuli -72 dB täisnivoo suhtes (0,7 V).

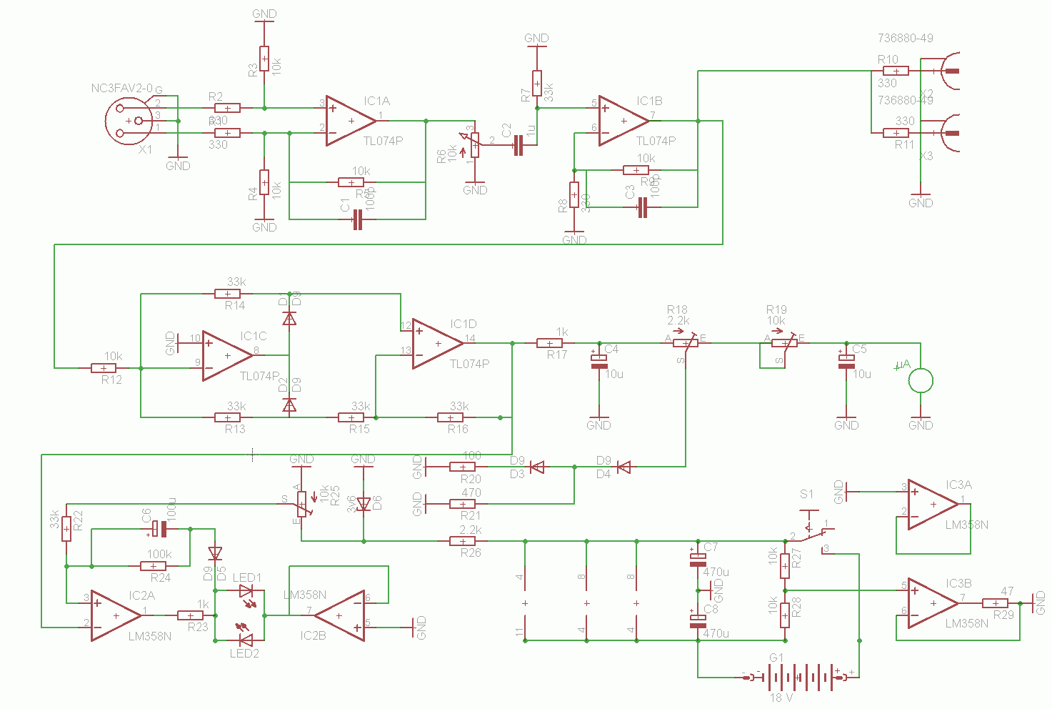
Skeem
Mikrofonivõimendi skeem

Mikrofonivõimendi skeem

Võimendi enda skeemis ei ole mitte midagi iseäralikku, kaks võimendusastet opvõimuga (IC1A ja IC1B), neist esimene sümmeetrilise sisendi jaoks. Vahepeale panin nivooregulaatori, mis on kättesaadav võimendi esiküljelt. Väljundiks on tavalised RCA pesad.

Väljundist võetakse signaal ka lineaarsele täisperioodalaldile (IC1C ja IC1D), millega juhitakse nii nivooindikaatorit  kui ka tippdetektorit. Nivooindikaatoriks on tavaline omaaegselt vene makilt „laenatud“ osutiindikaator. Paraku on nendel see häda, et nad „pendeldavad“ vaid üsna tugeva helitaseme juures. Dünaamika suurendamiseks on indikaatori teepeale ette pandud kahest dioodist (D3 ja D4) piiraja, mis amplituudi suurenemisel piirab indikaatorisse minevat pinget ja seetõttu saab indikaatorivõimendi võimendust suurendada sedavõrd, et osuti annaks ka nõrgema signaali puhul piisava hälbe. Dioodid D3 ja D4 peavad olema madala avanemispingega ehk kasutasin venelaste germaaniumdioode. Ränidioodide puhul tuleks suurendada sisendpinget.

Pärast alaldit jõuab signaal ka komparaatorisse IC2A, kus võrreldakse signaalinivood etteantuga. Kui tase ületab R25 abil seatud läveni, muutub väljundi polaarsus vastupidiseks ja valgusdioodi värv muutub (skeemil on näidatud eraldi valgusdioodid, kasutusel on erinevate polaarsustega kahevärviline). Et „punast tuld“ märgata, tuli teha tema kustumisele teatud viide kondensaatoriga C6 ja dioodiga D5. Ehk punase värvi süttides laetakse C5 läbi D6 ja see põhjustab tugipinge märgatava languse teatud aja jooksul.Diood välistab viivituse „rohelise tule“ korral. Ja R24 on C5 tühjendamiseks.

Toidet saab skeem kahest 9 V patareist kogupingega 18 V. Kuna skeem toimib kahepolaarsel toitel (lihtsam valmistada ja ei pea kasutama signaaliahelas lahtisidestuskondensaatoreid), tuli toitepinge poolitada.  Seda teevad  OV IC3B  ja takistid R27 ja R28.

Video:

Videos kostnud heliklippi saab pikemalt kuulata siin!