Puutetundlik võtmevaba autoluku süsteem
Võtmevaba lukusüsteem (Touch-Sensitive Keyless Entry System) on tehniline lahendus, mis võimaldab auto omanikul siseneda autosse ilma, et ta peaks oma võtmeid taskust välja võtma. Enamikel uutel autodel on selline süsteem tootja poolt sisse ehitatud, kuid minu 97. aasta VW Passat kahjuks (hobinikerdaja jaoks isegi õnneks) seda lisa ei omanud ning mul tekkis plaan autot sarnase lahendusega täiustada.
Tavalisele uste võtmeta avamisele/lukustamisele lisasin kogu süsteemile veel omapoolse lisafunktsiooni. Idee seisnes selles, et kui juht autole läheneb, hakkavad auto käepidemed (ukselingid) helendama. Esimese asjana kruvisin autolt ukselingid küljest ära. Nimelt otsustasin, et helendama hakkavate LED valgusribade peitmiseks freesin ukselingi sisse sobiva suurusega soone. Dremeliga freesitud avadesse kleepisin kolmest LEDist koosnevad ribad, mille külge jootsin umbes 30cm pikkused toitejuhtmed. Freesitud soonte peitmiseks katsin käepidemed Hiinast tellitud kroomitud iluliistutega 🙂 Kõige paremini nad küll peale ei sobinud, aga asja ajasid ära. Lisaks LEDidele paigaldasin ma ettenägelikult juhipoolse käepideme iluliistu alla ka puuteanduri antenni (tavaline traat). Seejärel kruvisin käepidemed tagasi ning jätsin juhtmejupid edasist montaaži ootama.
Puuteandur
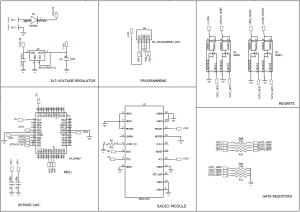
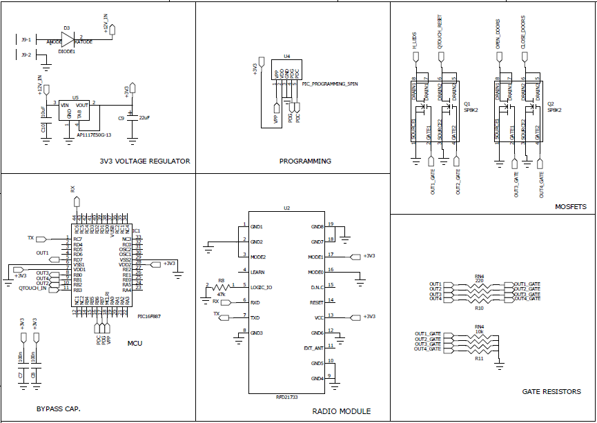
Puuteanduri “südameks” sai Atmeli toodangusse kuuluv Qtouch chip, täpsemalt öeldes QT100. Konkreetselt sellist komponenti minu teada enam tootmises pole, kuid alternatiiviks sobib näiteks ATMEL – AT42QT1011. Skeemile lisandus veel regulaator pinge alandamiseks ning paar kondensaatorit toite silumiseks ja anduri tundlikkuse seadistamiseks. Samuti üks N-MOSFET, et anda puuteandurist tulnud signaali peakontrollerile edasi. Kogu elektroonika sai paigutatud plastikkarpi, mille kinnitasin juhiukse sisse, võimalikult ukselingi lähedale.
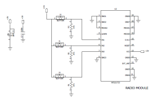
Raadioside
Auto ja puldi vahelise side pidamiseks otsustasin kasutada RFD21733-nimelisi RF transiivereid (saatja ja vastuvõtja üheskoos) . Tegemist on küllaltki kallite moodulitega, kuid neid on lihtne mikroprotsessoriga juhtida, nõuavad vähe lisakomponente ning võimalik panna tööle madala voolutarbega režiimides. Puldipoolses osas on kasutusel transiiveri “Mode 0” (vt. datasheeti), mis saadab automaatselt iga 2 sekundi järel välja 32-bitise koodi. Peale selle on antud režiimis võimalik moodulile otse külge ühendada kolm välist nuppu, millest mina kasutasin kahte (et säiliks puldile algupärased funktsioonid – uste avamine ja sulgemine). Puldi toiteks on tavaline CR2032 nööppatarei ning raadiomooduli tootja poolt lubatakse antud toiteallikaga kuni 60-päevast tööaega. Oma kogemustele lähtudes võin öelda, et patareivahetus tuleb reaalselt ette võtta alles iga kolme kuu tagant. Kogu skeemi jaoks valmistasin väikese trükkplaadi, mille ma mahutasin tühja puldikorpuse sisse. Elektroonikast tühi pult sai ostetud tavaliste, ostukeskustes paiknevate võtmekopeerijate juurest.
Autopoolses osas kasutasin raadiomoodulil tavalist vastuvõtja režiimi ehk “Mode 2”-te, mis edastab vastuvõetud datat läbi UART-i mikrokontrollerile. Mingite lisaantennide kasutamist ma moodulitel vajalikuks ei pidanud, kuna transiiverite tööraadius oli minu rakendusele täpselt sobilik. Ainuke asi, mida PCB disainimisel tuleb jälgida, on see, et raadimooduli alla ei jääks vasetatud ala (eriti sellist, mis on ühendatud “groundiga”), sest see takistab raadiosignaali levimist ning vastasel korral tuleb seda hiljem kuidagi eemaldama hakata.
Peakontroller
Peakontrolleri “ajuks” on PIC16F887, mille ressursse ainult osaliselt kasutatakse. Palju mõistlikum oleks valida mõni odavam ja vähema jalgadega prose, kuid antud chip oli juba mul pikka aega seisnud lauasahtlis ja otsustasin ta lihtsalt käiku panna. PICi ülesandeks on jälgida raadiomoodulilt ja puuteandurilt tulevaid signaale ning vastavalt nendele lülitada väljundeid. Kui omanik hakkab koos puldiga auto lähedusse jõudma (umbes 5-7 meetrit) saab vastuvõtja puldilt signaali ning koheselt lükatakse PWM-ga (pulsilaiusmodulatsioon) sujuvalt ukse käepidemed helendama. Samuti tähendab signaali saabumine seda, et puuteandurilt tulevaid signaale hakatakse arvesse võtma ning käepideme puudutamine avab omanikule ukse. Kui pult pole raadiuses, saadakse samuti puuteanduri aktiveerimisel signaale, kuid neile lihtsalt ei reageerita (näiteks kui võõras inimene satub ukselinke puudutama). Seega saab uksi avada ainult juhul, kui omanik on puldiga auto läheduses ning vastuvõtja saab pidevalt puldilt signaali. Algselt oli kasutusel ka funktsioon, kus toimus puldi levialast väljumisel ka automaatne uste lukustamine, kuid see osutus pigem tülikaks kui kasulikuks. Hetkel toimub uste sulgemine lihtsalt käepideme kahekordsel puudutamisel. Väljundite lülitamiseks kasutan nelja N-MOSFETit, mis juhivad käepidemete valgustust, uste sulgemist ja avamist ning puuteanduri toidet. Puuteanduri toite juhtimine on vajalik selleks, et QT100 pidevalt muutuvate keskkonnatingimustega kursis hoida, kuna toite resetimisel kalibreerib puuteandur end oludele vastavalt ümber. Auto uste sulgemiseks ja avamiseks kasutan keskluku lülitussignaale, mis enne tulid auto signalisatsioonisüsteemist. Varasemalt paigaldatud signalisatsiooni kiskusin ma üldse välja ning selle korpusest sai suurepärane ümbris minu kontrollerile.
Kokkuvõte
Üldjoontes võib öelda, et süsteem toimib tõrgeteta. Mõningased probleemid ilmnevad aga vihmaste ilmade korral. Nimelt väheneb puuteanduri tundlikkus sedavõrd, et uste avamine puudutamise teel on raskendatud ning ka uuesti kalibreerimine siinkohal ei aita. Õigupoolest pole ma veale jälile veel saanudki ning sellistel juhtudel kasutan ma lihtsalt puldi nuppe, et uksi avada ja sulgeda. Kindlasti ei ole see ka kõige turvalisem lahendus, kuna pult kiirgab kogu aeg salajast infot ning puudub nö. handshaking autoga. Samas oli see üks huvitav ettevõtmine (kui uste kaabeldamine välja jätta) ning helendavad käepidemed on igaljuhul pilkupüüdvad 🙂
Video ehitusprotsessist:
« « Kvaasi impedants allikaga muundur Meenutusi Remondikohvikust » »











Ma saan aru, et väljaspoolt tulles, on võimalik uks raadioside ja puutetundliku süsteemi abil avada aga kas lukustamine käib ikkagi puldi abil? Kui käib siis kas seda ei oleks ka kuidagi võimalik niiöelda puldivabaks ringi ehitada?… Ma mõtlen, et lihtne süsteem oleks, et kui mootor seisab siis lähevad uksed näiteks ca 1 min pärast ise automaatselt lukku…
Hetkel toimub uste lukustamine siis kui käepidet kaks korda puudutada (nähtav ka videost ) ja uste automaatne sulgemine on tõesti võimalik ja oli ka algul kasutusel. Ainuke oht mis sellega kaasneb on see, et kui puldil peaks toiteallikas otsakorrale saama ja puldi autosse jätad ning side autoga kaob siis võib autosse pääsemine raskendatud olla 😀