Geigeri loendur
Tooteloome ja leiunduse õppeaine raames pidime ise midagi huvitavat valmis ehitama. Peale pikka kaalumist Enigma masina, Geigeri loenduri ja muude ägedate (aga suhteliselt kasutute) leiutiste vahel otsustasime kamraadiga kokku hakata panema Geigeri loendurit.
Idee tundus kõige ahvatlevam just selle praktilisuse pärast. Geigeri loendur, sest mõtlesime, et lahe oleks käia ringi ja uurida erinevate kohtade radioaktiivsuse taset.
Natukene radioaktiivsusest:
Geigeri loendurist:
Geigeri loendur mõõdab kiirguse kahjulikku mõju organismile. Ühikuks on 1 Sv (Siivert).
Igal pool ümbritseb meid veidikene radioaktiivset kiirgust, ka meie ise kiirgame. Üldiselt on taustkiirgus kuskil 0,27 mikroSv/h. 3 siivertit on juba eluohtlik ja võrdluseks toon ka välja, et Fukushima niiöelda “hotspot” kiirgab 10 Sv/h.
Kuidas tegime:
Aega oli meil seda teha praktiliselt ainult poolteist kuud seega pidime midagi kiiresti välja mõtlema.
Skeemi leidsime internetist koos vajalike osadega (otsustasime aja kokkuhoiu mõttes osta valmis tehtud trükkplaadi ja eelprogrammeeritud kontrolleri). Ainuke probleem seisnes mõõtetorus – neid ei ole eriti saada ja on suhteliselt kallid. Selle tõttu otsustasime tellida kõik asjad koos, et kui kätte saame, saab kohe meisterdama hakata.
Geigeri loenduri põhiosaks (nagu eelnevalt juba mainitud) on mõõteapea. Tavaliselt on selleks GM torud, mille sees on ergastuse piiril olev gaas (Ne+Ar+Br). Kui radioaktiivne osake satub toru sisse, ergastab see gaasi nii, et torus tekivad väikesed lahendused. Lahenduse tagajärjel hakkab toru läbima vool, mida loendur registreerib. Töötamiseks peab mõõtepeal olema suhteliselt suur pinge (<400V).
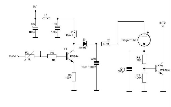
Selle tõttu peab geigeri loenduril olema sisse ehitatud pinge tõstmise osa. Üldiselt kasutatakse trafoga pinge tõstmist aga meie pidime teist moodi lähenema (trafod on kallid 🙂 ). Kasutatud ahela skeemi on näha allpool:
Selles skeemis saadakse kõrge pinge pingeimpulssidena, kuni 450 V.
Kui jupid olid käes, oli aeg plaati kokku panema hakata.
See osutus parajaks väljakutseks, sest minule oli see esimene kord sellist asja joota (aga õnneks on kõik teised “targemad” ja tulevad õpetama).
Jälgides soovitusi alustasin kõige väiksematest ehk plaadile lähemal olevatest osadest kuni lõpuks jõudsin suurimate osadeni. Minu jaoks oli see superhuvitav ja jäin oma tööga väga rahule.
Selleks, et tööga edasi minna tuli ka toiteosa välja mõelda. Kaaludes mitmeid võimalusi, leidsime et kõige parem (ja kiiremini teostatavam) oleks ühendada 9V-ne patarei läbi pingestabilisaatori LM7805.
Esmasel ühendamisel oli aga üllatus suur – skeem ei läinud tööle, indikaator ei põlenud ja LED ekraan ka ei “helendanud” lubavalt. Hakkasime siis viga otsima ja pärast mitmepäevast otsimist leidsime et viga oli ühes väikses lülitis, mis oli tagurpidi läinud. Viga parandatud saime skeemi tööle aga ekraan ikka ei põlenud. No seda viga otsisime ja Googeldasime ikka täiega kaua. Lõpuks kui olime peaaegu alla andnud lendas mööda lause:” Kas te kontrasti ikka kontrollisite?” Tuligi välja, et ekraani kontrast oli lihtsalt maha keeratud ja ekraanilt ei näinud midagi. Parandasime selle ära.
Testimine:
Ennem mõõtepea ühendamist tuli viimast ka testida, et kas kontroller saab ikka andmed kätte ja et kas kõrgepinge osa peal on piisavalt palju/vähe pinget peal.
Lõpuks, kui saime loenduri tööle oli vaid vaja leida radioaktiivset materjali (how hard can that be??).
Proovimise läbi TTÜ vanimad keldrid I ja II korpuse all aga õnneks seal ei läinud – tuulutus oli liiga hea (Põhja-Eestis koguneb halva ventilatsiooniga keldritesse radooni, mis on radioaktiivne ja võib hakata tervist kahjustama).
Lõpuks lendasime sisse Füüsika instituuti, lootuses et neil on meile midagi pakkuda. Õnneks saime tänu sealsetele inimestele mõnda radioaktiivset proovi testida. Siinkohal suur tänu Anu Sõrmusele 🙂
Tulemusega olime rahul ning tänu sellele sai õppeaine arvestuse üks etapp tehtud 😉
Kahjuks saab siin testidest ainult ühte näidata, sest teine video on liiga suur :(. Selles videos testime Kiievi tänavatolmu, mis on kogutud kuu aega pärast Chernobyl’i õnnetust. Tuleb meeles pidada, et 30 aastat on möödas ja seega on suurem osa radioaktiivsetest osakestest juba pooldunud. Lisaks tolmule testisime ka osades suitsuandurites kasutatavat osa, mis sisaldab Ameriitsiumi. Selle peale saime loendurilt korraliku “vastuse” ja tulemuse, mis pani mind nüüdsest ostma ainult optilisi suitsuandureid…


