Distortion kitarripedaal
Distortion pedaal võimaldab teha elektroonilisi manipulatsioone ehk on efektipedaal. Efektid on seadmed, mis lülituvad kitarri ja võimendi vahele ning võimaldavad signaali muuta. Tavaliselt kasutatakse efektipedaalidel lüliteid, mida saab jalaga lülitada peale astudes, et efekt sisse ja välja lülitada.
Distortion pedaal on moonutus. See efekt matkib võimendi jaoks liiga tugeva signaali kasutamisel tekkivat kõla, seade ülevõimendab signaali kuni see murdub. Moonutus võib kitarrimängija jaoks tähendada erinevaid asju, näiteks kärisevat ja kriiskavat heli või plärinat.
Pedaalist
Esialgu hakkasin meisterdama overdrive pedaali, kuid lõpuks võtsin kasutusele distortion pedaali. Pedaalil on 3 potentsiomeetrit, esialgsel pedaalil olid need selleks, et muuta heli tugevust, tundlikkust ning kärina suurust. Kuid lõpetuseks sai tehtud distortion pedaal, millel kasutasin ainult kahte potentsiomeetrit, et muuta tundlikkust ja heli tugevust. Ehk piltidel üks potentsiomeeter pole ahelaga ühendatud, kuid jätsin selle siiski pedaali külge alles.
Komponendid mida kasutasin:
- Kaks kondensaatorit mahtuvustega 10 nF ja 100 nF
- Takistid 10 kΩ ja 100 kΩ, ahelas kasutasin jadamisi kolme 3,3 kΩ
- 2 Dioodi, 100 V, 200 mA, 1N4148
- Üks npn transistor, bipolaarne, 60 V, 200 mA
- Kaks 6,3 mm mono pesa
- 9 V patarei
- 3 Potentsiomeetri nuppu
- Üks 10 kΩ lineaarne potentsiomeeter ja 100 kΩ logaritmiline potentsiomeeter
- 2PDT lüliti
- Alumiiniumist korpus
- Makettplaat, 3- sed
Kõigepealt puurisin korpusesse vajalikud augud, et saaks kinnitada mono pesad, lüliti ja potentsiomeetrid. Seejärel värvisin korpuse spreivärviga
![]() | ![]() |
![]() | |
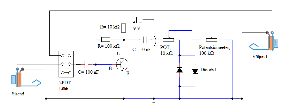
Elektriskeem
Mõned pildid
Vasakpoolne potentsiomeeter on 100 kΩ ja keskmine on 10 kΩ. Parempoolne potentsiomeeter on üleliigne, sest alguses sai proovitud teha teist pedaali mis ei õnnestunud. Ühendasin komponendid ning seejärel paigaldasin korpusesse.
![]() | ![]() |
![]() | ![]() |
![]() | ![]() |
![]() | ![]() |
Lõppvaade, kus kogu elektriosa koos patareiga on korpuses sees.
Katsetamine
Katsetest selgus, et pedaali nupp töötab vastupidi ootustele, ehk et kärinat tekitada tuleb nuppu püsivalt all hoida, kuid see ei osutunud suureks probleemiks. Heli on efektiga natuke tugevam, kui ilma efektita ning pehme kärin on sees, kuid ootused olid kärina osas suuremad. Kärina suurus sõltub palju kasutatavatest dioodidest, seega tasub proovida erinevaid dioode ja isegi ka LED- e. Potentsiomeeter, mis muudab kitarri tundlikust on suhteliselt mõttetu, sest kitarril on endal ka TONE nupp olemas, kuid vajadusel saab ka efektipedaalilt seda muuta, kuigi selle tundlikkus jäi antud pedaalil väikeseks. Elektriskeemis võib proovida ka 100 kΩ takisti asemel kasutada suuremat, näiteks 2,2 MΩ takistit, et saada tugevamat kärinat. Mõned soovituslikud dioodid: 1N4003, 1N5819, 1N4003, 1N34, 1N914, 1N270.
Teine efektipedaali elektriskeem mida proovisin
Olles pettunud eelmise efektipedaali helis, hakkasin tegema sarnast “distortion” pedaali, kuid elektriskeemina kasutasin järgneval pildil olevat skeemi.
Elektriskeemil on kasutatud signaali võimendamiseks OPAMPi LF356N. Sobivad on näiteks LF351, TL 071 ja TL 081, põhiline on see, et oleks tegemist “Inverting” OPAMP-iga. Järgnevalt seletan ära elektriskeemis olevad komponendid. Takistus R1 eemadab erinevad klõpsatused ja ebameeldivad helid sisendsignaalist. Kondensaator C2 filtreerib alalisvoolu komponendi välja, et see kitarri ei läheks, sest kitarri helipeale on alalisvool kahjulik. R1 ja C2 töötavad samal ajal koos nagu kõrgpääsfilter ja R2 ja C1 nagu madalpääsfilter. Ahel saab pinge läbi takisti R3. Takisti R5 ja potentsiomeeter R4 määravad kärina suuruse (GAIN). Dioodid D1 ja D2 lõikavad signaali tipud maha. Antud dioodid teevad “soft clippingut”, mida on näha allpool joonisel. Kondensaator C5 eemaldab alalisvoolu komponendi, et see ei satuks kitarri võimendisse (output). D3 ja D4 puhul kasutasin LED-e, sest lootsin saada suuremat kärina tugevust, ehk D3 ja D4 komponendid peaksid tekitama “hard clippingut”. R6 potentsiomeeter on TONE nupp ja R7 on volüümi muutmiseks. Antud elektriskeemis on vaja teha palju eksperimenteerimist, sest heli sõltub palju kasutatavatest komponentidest, sellepärast ehitasingi skeemi “breadboardi” peale, et saaks kiirelt vahetada erinevaid komponente, kuid head kärina efekti ei ole veel suutnud saavutada.
Toitena kasutasin 9 voldist patareid, millele lisasin pingejaguri, sest vaja on OPAMP-i jaoks nii 9 volti kui ka 4,5 volti. Skeem on järgneval joonisel.
“Hard clipping” ja “soft clippingu” selgitus
Dioodid on põhikomponendid, mis tekitavad “distortion” efekti. Järgneval joonisel on näha, kuidas dioodid peaksid lõikama signaali tipud maha, et saada võimalikult neljakandilist signaali kuju.
Kokkuvõte
Lõpetuseks võin väita, et helitehnika vajab väga täpseid komponente, et saavutada rahuldavat tulemust. See kõik on nagu teadus, mis vajab uurimist ning proovimist. Hetkel pole veel leidnud iseendale rahuldavat kärinat, kuid kui kellelgi on soovitusi, siis ootan neid huviga. Tegin ka väikse video sellest, mis heli pedaalist välja tuleb, videos on pedaal breadboard’i peal, sest seal oli parem proovida erinevaid dioode ja komponente. Video on alljärgneval lingil.

















